


















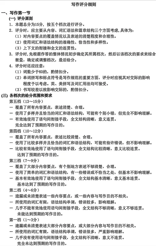
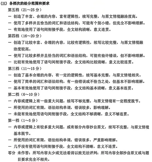
扫二维码(或长按图片识别)关注公众号,免费享用丰富学习资料
高二物理:人大附中2027届高二上学期期末考试物理试卷+答案
高二物理:北师大附中2027届高二上学期期末考试物理试卷+答案
实验班数学:集合数列“关联函数”新定义导数模拟压轴题解题实例
【实验班数学】椭圆方程 · 直线过定点-高考数学圆锥曲线模拟考题解析实例
高二数学:北京市西城区2027届高二上学期期末考试数学试卷+答案
高二物理:北京市西城区2027届高二上学期期末考试物理试卷+答案
高三物理:山东烟台2026届高三上学期期末学业水平诊断物理试卷+答案
高三物理:全国九省联考2026届高三上学期1月联考物理试题+答案
高三物理:河北衡水2026届高三上学期1月期末考试物理试题+答案
高三语文:北京市海淀区2026届高三上学期期末考试语文试卷+答案
高三英语:北京市海淀区2026届高三上学期期末考试英语试卷+答案
高三数学:北京四中2026届高三上学期1月阶段测试数学试题+参考答案
人大附中语文文言文阅读强化训练及参考答案解析:米芾《书史》《画史》
高三数学:北京市海淀区2026届高三上学期期末考试数学试卷+答案
高三物理:北京市海淀区2026届高三上学期期末考试物理试卷+答案
高三化学:北京市海淀区2026届高三上学期期末考试化学试卷+答案
【实验班数学】直线 · 抛物线 · 数列综合-高三数学考题解析实例
实验班每日一题:曲线的曲率-新高考数学新定义压轴题模拟考题解析实例
【理科实验班】旋转伸缩变换:复数 · 三角函数 · 迭代映射-新高考数学新定义压轴题模拟考题解析实例
【理科实验班】导函数与不等式综合-新高考数学压轴题模拟考题解析实例
【理科实验班】星际跃迁路径规划:组合计数 · 数学归纳法思想 · 构造双射-新定义情境题压轴题模拟考题解析实例
【材料作文】“看到的和看不到的”——南通中学作文审题立意行文实例
【材料作文】灾难:个体不屈与群体守望-重庆南开中学作文审题立意行文实例
【理科实验班】导函数综合应用-高考数学压轴题模拟考题解析实例
【满分作文】“世界上最大的监狱”——辽宁材料作文考题审题立意行文实例
实验班每日一题:抛物线“三分之一”原则与不规则几何体体积求解模拟压轴题解析实例
【满分作文】哈尔滨九中:一封信,与诸子对话——考题审题立意行文实例
实验班数学:“向量列” ——新高考数学新定义压轴题考题解析实例
【实验班物理】牛顿第二定律 · 动量守恒定律 · 功能关系-高三物理力学考题解析实例
【满分作文】哈尔滨三中考题:本末终始——高二作文考题审题立意行文实例
【满分作文】上海延安中学考题:世界为窑,我们为陶土——高二作文考题审题立意行文实例
【理科实验班】椭圆方程 · 斜率定值 · 切线方程-圆锥曲线模拟压轴题解析实例
【理科实验班】多面体体积 · 二面角余弦最值-高三数学立体几何与空间向量压轴题模拟考题解析
说话如揉面团——高一材料作文强化训练及审题立意行文实例(湖南师大附中)
庖丁踌躇满志——河南省名校联考高一材料作文考题审题立意行文实例
高三数学:八省联考(T8联考)2026届高三12月检测数学试题+参考答案
【新高考数学】圆的方程 · 直线与圆的位置关系-模拟考题解析实例
【理科实验班】打积木游戏:弹性碰撞 · 动能定理 · 机械能守恒定律-高三力学综合考题解析实例
【满分作文】“自知者明” · “寻求认同”——河南省郑州八校高二作文审题立意行文实例
【理科实验班】双曲线 · 不等式证明——圆锥曲线压轴题模拟考题解析实例
【满分作文】古诗词:必需品 or 调味品——山东师大附中高一作文审题立意行文实例
【实验班数学】圆锥曲线轨迹方程 · 直线过定点问题-高三数学解析几何压轴题解析实例
人大附中高二物理:原子结构、原子核、匀变速直线运动、平抛专题强化训练+答案解析
【漫画作文】鸵鸟欲飞——重庆南开中学高三作文审题立意行文实例
【漫画作文】黄永玉先生《芥末居杂记》的漫画《宫商驴》——浙江温州高考适应考作文审题立意行文实例
【漫画作文】第一步便是下山——辽宁省实验中学高三作文审题立意行文实例
理科实验班:带电粒子在电磁场中的运动——物理压轴题模拟考题解析
理科实验班:“压缩函数”“基本数列”——新高考数学新定义压轴题解题实例
高考数学满分计划 || 导数与数列综合压轴题模拟考题解析实例
理科实验班:“曼哈顿距离”——高考数学新定义压轴题模拟考题解析实例
实验班数学:单调性 · 交点 · 存在性-导数应用压轴题模拟考题与解析
实验班数学:坐标系 · 参数方程 · 不等式——高三二模数学选做题解答实例
高三数学:天津市杨村一中2026届高三上学期第一次形成性检测数学试卷+参考答案
理科实验班 || 牛顿运动定律 · 分类讨论-高中物理压轴题强化训练与解析实例
【满分作文】说“论辩”-北京海淀2026届高三作文审题立意行文实例
【满分作文】“你,无可替代”-北京朝阳2026届高三作文审题立意行文实例
实验班物理:无限大带电平面理想模型物理压轴题解析(人大附中)
实验班数学:零点 · 参数范围-导函数应用模拟压轴题解析实例
理科实验班:广义距离问题-新高考数学新定义压轴题模拟考题解析实例
实验班数学 || 武汉调研考数学卷主观题考题选解(解答题·压轴题)
实验班数学 || 抛物线方程 · 存在性 · 定值 · 取值范围-重庆一中圆锥曲线模拟压轴题解析实例
实验班数学 || 参数取值范围 · 零点个数-导函数模拟压轴题解析实例
实验班数学 || 高考模拟题选析 : 广东名校联考数学卷主观题考题选解(解答题·压轴题)
实验班物理 || 电磁场调节微观粒子运动轨迹:河北石家庄高考一模物理压轴题解答
实验班物理 || 带电粒子在电磁场中的运动模拟压轴题解析实例
实验班物理 || 辽宁模拟压轴题选解:金属线框经传送带穿过磁场区域
人大附中2026届高三上学期圆周运动、万有引力专项训练与解答
实验班数学 || 西安交大附中数学题解:强数列-新高考数学新定义压轴题模拟考题
【高考作文模拟】超越零和,拥抱竞合——高三作文审题立意行文实例