根据2025年4月23日太原市房产管理局发布的关于印发《太原市物业服务项目“红黑榜” 制度(试行)》的通知,其中第五条明确指出:对一年内3次列入“黑榜”名单的物业服务项目,县(市、 区)物业主管部门指导街道(乡镇)组织社区、业主委员会(物管会)依法重新选聘物业企业。
远大凤玺湾是太原的一个高端住宅项目,位于万柏林区长风西街板块。

远大凤玺湾二期的物业(山西远大创新物业管理有限公司)2025年因连续多月投诉量处于高位,被列入黑榜。
该小区二期问题集中在服务质价不符、公共设施维护不及时、小区环境管理不到位等,且经多次督促后整改效率仍不佳,引发业主强烈不满。
业主的投诉主要集中在以下几个方面:
1、物业费与服务严重不匹配:物业费为2.7元/平方米/月,但业主普遍反映未享受到与之相匹配的高品质服务,存在“收费高、服务差”的问题。
2、公共设施维护缺失:地砖破损、塑胶跑道烂、枯死树木未补种、地库漏水等问题长期存在,物业处理缓慢。
3、管理不透明:物业收支状况从未公示,业主质疑资金使用去向。
4、擅自改变规划:存在违规建筑、擅自改变小区设施用途(如将游泳馆出售)等情况。
2025年11月,远大凤玺湾二期项目首次业主大会会议筹备组成立公示,并召开业主大会。
随后,业主委员会依据《太原市住宅小区物业服务项目退出办法(试行)》等相关规定,通过法定程序组织业主表决,最终决定解聘原物业,并公开招标引入新物业。
目前,新物业万科已进场接管。
该案例成为太原小区依据 “红黑榜” 制度和退出办法更换物业的典型,为其他小区处理类似物业问题提供了参考,也推动了太原物业服务行业的规范发展。
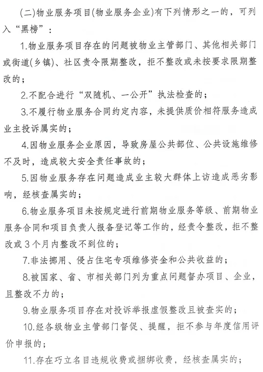
太原市物业服务项目“红黑榜"制度(试行)中规定:
如果存在也可以效仿远大凤玺湾的业主对物业进行投诉,投诉方式如下:3、二维码物业投诉举报直通车(微信扫码直接投诉):4、微信公众平台:搜索关注“三晋物业”或扫描下方二维码:全文完。

点击下面阅读原文,查看《太原市物业服务项目“红黑榜” 制度(试行)》全文