太原市2023-2024上学期期末试题及答案汇总
(高三全科)

25-26学年太原上学期高三期末考试时间及安排 附考试范围及往年真题
【太原高三期末全科】2025年太原高三第一学期期末试题及答案全含听力




































































高三
语文试题及答案















高三
数学试题及答案













高三
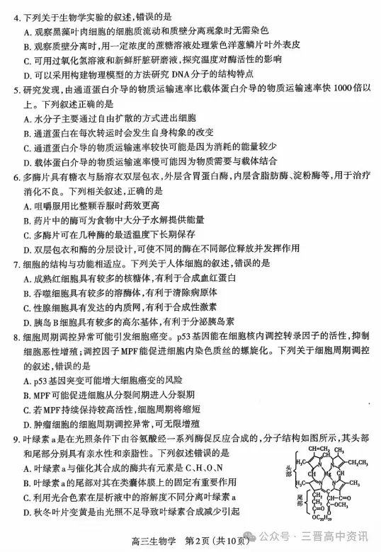
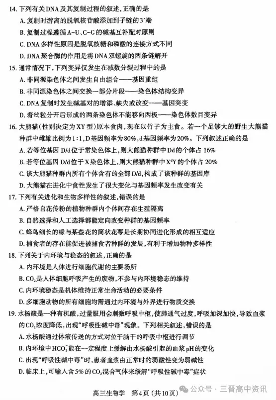
生物试题及答案












高三
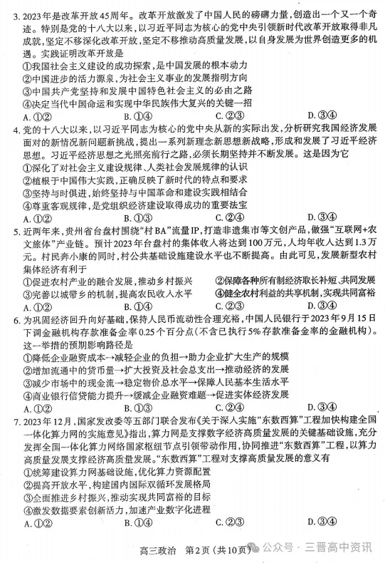
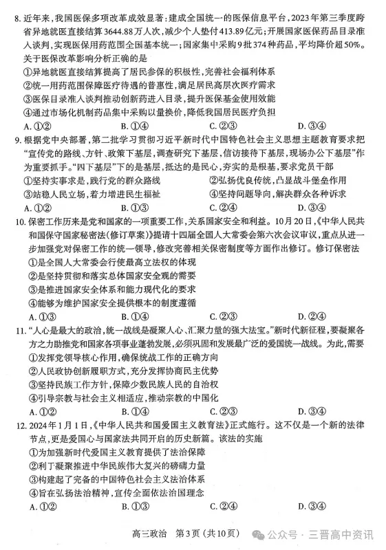
思想政治试题及答案











关注公众号下方回复“高三期末”
领取电子版真题及答案
1、关注公众号
2、回复关键字“高三期末” 获取电子版下载链接

23年各地高考使用卷 附24年高考试卷题型解读及9科考点变化分析!
太原23—24学年高中各年级上学期期末考试时间安排附往年真题