太原理工杨永珍/郝浩天/安美文&西南大学周广东Mater. Today Bio |卤掺杂CDs忆阻器实现神经形态计算与生物通信双功能
关注我,更新不错过
神经接口技术是连接人体神经系统与外部设备的关键,而基于人工突触的忆阻器是实现高效、低功耗神经交互的核心器件。传统忆阻器难以桥接电-化学信号鸿沟,限制了生物集成应用。近日,太原理工大学杨永珍/郝浩天/安美文&西南大学周广东研究团队提出卤掺杂工程,优化碳点(CDs)基忆阻器性能,成功实现神经形态计算与神经接口双功能,为先进神经接口发展提供新路径!相关成果以"Engineering halogen-doped carbon dots for enhanced bioinspired synapses toward neuromorphic computing and neural interfaces"为题发表在Materials Today Bio上。
采用溶剂热法合成未掺杂CDs(UCDs)及氟/氯/溴掺杂CDs(FCDs、ClCDs、BrCDs),四种CDs均为球形、分散均匀,粒径集中在1.6~3.7 nm,晶格间距约0.21 nm(对应石墨相(100)晶面)。FTIR证实四种CDs均含O-H/N-H、C=O等官能团,且FCDs、ClCDs、BrCDs分别出现C-F(1159 cm⁻¹)、C-Cl(789 cm⁻¹)、C-Br(677 cm⁻¹)特征峰,证明卤元素成功掺杂。
Raman光谱显示,UCDs、FCDs、ClCDs、BrCDs的ID/IG比分别为0.77、0.75、0.68、0.60,表明卤掺杂可提升CDs结构有序性。XPS进一步证实卤元素的成功掺杂,F 1s、Cl 2p、Br 3d分别出现特征峰。
忆阻器采用ITO/CDs/Al三明治结构,经优化确定最佳制备参数:CDs浓度2 mg/mL、旋涂转速2000 rpm、退火温度80 ℃。AFM显示四种CDs薄膜的RMS粗糙度均低于1.16 nm,利于提升器件性能重复性。循环I-V测试表明,卤掺杂CDs基忆阻器稳定性显著优于UCDs,其中BrCDs基忆阻器循环稳定性最佳,OFF/ON态在1.2×10⁵ s内无明显电流衰减。
阈值电压统计显示,BrCDs基忆阻器的VSET(0.45~0.95 V)和VRESET(-2.0~-1.25 V)分布最窄,SET/RESET操作的变异系数仅为6.2%和9.8%,显著低于其他器件;其ON/OFF电流波动也最小,ON电流变异系数降至7.7%。

以BrCDs为例,KPFM测试显示,BrCDs薄膜可有效捕获电子,空穴为主要载流子。UV-vis和CV分析结合DFT计算表明,卤掺杂可降低CDs能级,BrCDs的HOMO/LUMO能级为-5.93 eV/-3.59 eV,电子最易从Al电极注入。
ESP分析显示,卤元素电负性顺序为F>Cl>Br,F原子电子捕获能力最强,导致电子难以脱陷,而Br的电负性适中,可实现电子捕获与脱陷的平衡,这是BrCDs基忆阻器性能最优的核心原因。双对数拟合显示,BrCDs基忆阻器OFF态低电压区为欧姆导电(斜率1.27),高电压区为Child区(斜率2.42),符合空间电荷限制电流机制。
BrCDs基忆阻器可模拟生物突触功能,施加电脉冲后呈现典型的兴奋性突触后电流(EPSC),且存在双脉冲易化(PPF)现象,间隔时间越短,PPF指数越高。该器件可实现突触时序依赖可塑性(STDP),突触前脉冲先于突触后脉冲时突触权重增强(LTP),反之则减弱(LTD);同时具备脉冲数量依赖可塑性(SNDP),可通过调节脉冲数量实现短/长期记忆转换。
10次LTP/LTD循环测试显示器件性能稳定。基于该器件构建的CNN在Fashion MNIST数据集上的识别准确率达97.72%,各类别准确率在84.2%~98.6%之间。
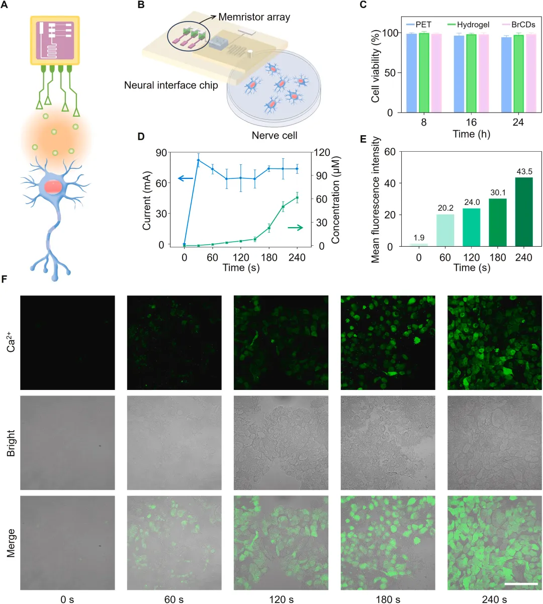
以BrCDs基忆阻器为核心构建神经接口芯片,通过忆阻器-加热器结构调控DA@PVA水凝胶的多巴胺(DA)释放。CCK8测试显示,PET、PVA水凝胶和BrCDs的细胞存活率均高于94.3%,生物相容性良好。施加4 V偏压时,忆阻器电流稳定在74 mA,DA释放浓度逐渐升至61.6 μM。
Ca²⁺荧光成像显示,随着DA释放时间延长,PC12细胞的平均荧光强度从1.9升至43.5,细胞亮度显著增强,证实芯片可通过DA介导与神经细胞实现信息通信。
总 结
卤掺杂工程可显著优化CDs基忆阻器性能,其中BrCDs基忆阻器表现最优,既具备优异的神经形态计算能力,又可作为神经接口核心实现电-化学信号转换,为先进神经接口的研发提供了新策略!
Haotian Hao, Xiaochen Lang, Yanli Cao, Lin Chen, Mixue Wang, Zhibin Ding, Yuhao Peng, Bai Sun, Meiwen An, Guangdong Zhou, Yongzhen Yang, Engineering halogen-doped carbon dots for enhanced bioinspired synapses toward neuromorphic computing and neural interfaces, Materials Today Bio, 2026, 38, 103088.
https://doi.org/10.1016/j.mtbio.2026.103088
通讯作者简介
教授,工学博士,博士研究生导师。“纳米光电材料及器件核心技术”山西省科技创新重点团队核心成员。英国赫特福德大学,访问学者。英国赫特福德大学校外博士生导师;中国微米纳米技术学会第四届高级会员。主要研究方向为纳米碳功能材料、碳基光电材料和生物医药材料。近五年来,在纳米碳材料的功能化及其应用方面,主持并参与国家和省部级项目20项,在国内外期刊和会议上发表论文357篇,申请专利68项(其中授权国家发明专利40项),获省级奖励2项郝浩天
工学博士,现就职于太原理工大学人工智能学院生物医学工程研究所,专注于碳基/有机人工突触在神经修复与类脑神经计算领域的交叉前沿研究,担任Nanoscale等期刊审稿人。近年已在Angew Chem Int Edit、Adv Funct Mater、Adv Electron Mater、Chem Soc Rev等期刊发表或参与发表多篇SCI论文,并已申请发明专利1项,获批国家资助博士后研究人员计划(C)1项,参与国家自然科学基金面上项目1项,第二届山西省博士后创新大赛优秀博士后。
主要从事后摩尔时代的神经形态计算系统的底层核心器件理论、机理、工艺、集成、电路系统及算法研究,完善和发现了忆阻器中阻变突触状态的演化过程,开发了多种新型存算融合器件。近5年,主研/主持国家自然基金委重点项目(258万)、西南大学人才引进项目(300万),重点项目子课题(100万),博士后创新人才支持计划(60万),智能器件测试系统-横向课题(125万)以及省级自然科学基金等十余项。在底层核心器件、理论、工艺方面的研究成果发表在Advanced Science,Nano Letters,Nano Energy,Materials Horizons,Advanced Electronic Materials,Materials Today Physics, Journal of Physical Chemistry Letters,ACS Nano,Applied Physics Letters,IEEE Transactions on Circuits and Systems,《中科科学》,《电子信息学报》等期刊上,共计SCI论文70余篇,第一作者(通讯作者) 30余篇,其中5篇文章入选ESI 1%高被引论文榜。总引次数1700次,H指数24,i10指数47。安美文
工学博士,太原理工大学生物医学工程学院教授、博士生导师、副院长、学科带头人。主讲《生物流体力学》等课程,主持国家自然科学基金面上项目3项,参与重点项目2项,主持省部级项目3项。发表学术论文70余篇,获山西省科技进步奖二等奖1项,出版专著1部、教材2部,授权国家发明专利3项。
NanoBioLab微信公众号欢迎各课题组投稿,投稿信箱:nanobiolab@126.com
点关注不迷路,转发分享多条路
本文为学术论文中文解读推文,内容仅代表原文作者观点,仅用于学术分享与交流。版权归原作者及发表期刊所有,如涉及版权问题,请及时联系我们删除。