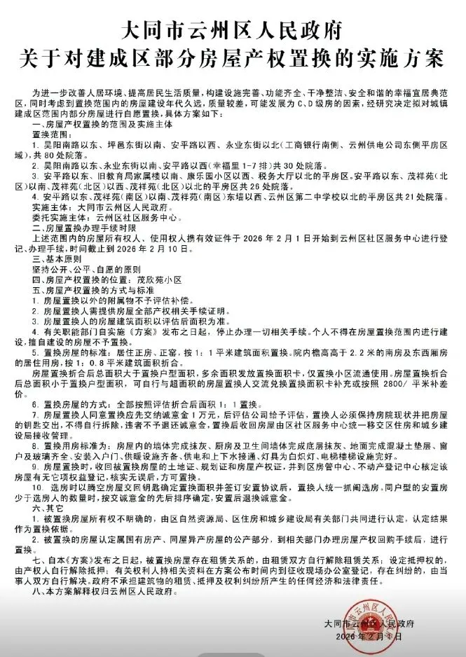
.................大同市云州区人民政府.................
关于对建成区部分房屋产权置换的实施方案
为进一步改善人居环境,提高居民生活质量,构建设施完善,功能齐全,干净整洁,安全和谐的幸福宜居典范区,同时考虑到置换范围内的房屋建设年代久远,质量较差,可能发展为C,D级房的因素,经研究决定拟对城镇建成区范围内部分房屋进行自愿置换,具体方案如下:
一,房屋产权置换的范围及实施主体
置换范围:..................................
1。昊阳南路以东,坪邑东街以南,安平路以西,永业业东街以北(工商银行南侧,云州供电公司东侧平房区域),共80处院落。.................
2。昊阳南路以东,永业东街以南,安平路以西(幸福里1-7排)共30处院落。.................
3。安平路以东,旧教育局家属楼以南,康乐园小区以西,税务大厅以北的平房区。安平路以东,茂祥苑(北区)以南,茂祥苑(北区)以西,茂祥苑(北区)以北的平房区共26处院落。
4。安平路以东,茂祥苑(南区)以南,茂祥苑(南区)东以西,云州区第二中学校以北的平房区共21处院落。实施主体:大同市云州区人民政府。委托实施主体:云州区社区服务中心。
二,房屋置换办理手续时限
上述范围内的房屋所有权人,使用权人携有效证件于2026年2月1日开始到云州区社区服务中心进行登记,办理手续,时间截止到2026年2月10日。
三,基本原则
坚持公开,公平,自愿的原则
四,房屋产权置换的位置:茂欣苑小区
五,房屋产权置换的方式与标准
1。房屋置换以外的附属物不予评估补偿。
2。房屋置换人需提供房屋全部产权相关手续证明3。房屋置换人的房屋建筑面积以评估后面积为准。
4。有关职能部门自实施《方案》发布之日起,停止理一切相关手续。个人不得在房屋置换范围内进行建设,擅自建设的房屋不予置换。
5。置换房屋的标准:居住正房,正窑,按1:1平米筑面积置换。院内檐高高于2.2米的南房及东西厢房的居住用房,按1:0.8平米建筑面积折合。
房屋置换折合后总面积大于置换户型面积,多余面积发放置换面积卡,仅置换小区流通使用。房屋置换折合后总面积小于置换户型面积,可自行与超面积的房屋置换人交流兑换置换面积卡补充或按照 2800/平米补差价。
6。置换房屋的方式:全部按照评估折合后面积1:1置换。
7。房屋置换人同意置换应先交纳诚意金1万元,后评估公司给予评估,置换人必须保持房院现状并把房屋的钥匙交出,不得自行拆除,违者不予退还诚意金,置换后收回房屋由区社区服务中心统一移交区住房和城乡建设局接收管理。
8。置换用房标准为:房屋内的墙体完成抹灰,厨房及卫生间墙体完成底层抹灰,地面完成混凝土垫层,窗户及玻璃齐全,安装入户门,供暖设施齐备,供电和上下水接通,灯具为白炽灯,电梯楼梯设施完好。
9。房屋置换时,收回被置换房屋的土地证,规划证和房屋产权证,并到区房管中心,不动产登记中心核定该房屋有无它项权益登记,核实无误后,方可置换,
10。选房时以腾空房屋交回钥匙确定置换面积并签订安置协议后,置换人统一抓阄选房。同户型的安置房少于选房人的数量时,按交诚意金的先后排序确定,安置后退换诚意金。
六,其它
1。被置换房屋所有权不明确的,由区自然资源局,区住房和城乡建设局有关部门共同进行认定,认定结果作为置换依据。
2。被置换的房屋认定属国有房产,同屋异产房屋的产部分,到相关部门办理房屋产权回购手续后,进行置换。
七,自本《方案》发布之日起,被置换房屋存在租赁关系的,由租赁双方自行解除租赁关系;设定抵押权的,由产权人自行解除抵押:有关权利人持相关资料在方案公布时间内到征收现场办公室登记,存在纠纷的,由当事人双方自行解决。政府不承担建筑物的租赁,抵押及权利纠纷所产生的任何经济和法律责任。
八,本方案解释权归云州区人民政府
大同市云州区人民政府
2026年2月1日

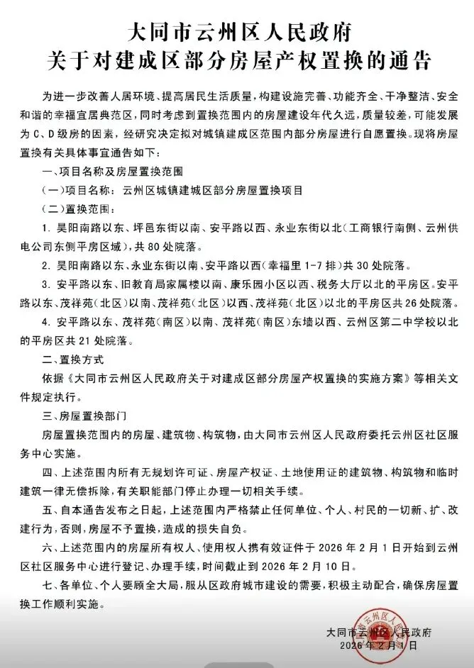
关于对建成区部分房屋产权置换的通告
为进一步改善人居环境,提高居民生活质量,构建设施完善,功能齐全,干净整洁,安全和谐的幸福宜居典范区,同时考虑到置换范围内的房屋建设年代久远,质量较差,可能发展为C,D级房的因素,经研究决定拟对城镇建成区范围内部分房屋进行自愿置换。现将房屋置换有关具体事宜通告如下:
一,项目名称及房屋置换范围
(一)项目名称:云州区城镇建城区部分房屋置换项目
(二)置换范围:
1。昊阳南路以东,坪邑东街以南,安平路以西,永业东街以北(工商银行南侧,云州供电公司东侧平房区域),共80处院落。
2。昊阳南路以东,永业东街以南,安平路以西(幸福里1-7排)共30处院落。
3。安平路以东,旧教育局家属楼以南,康乐园小区以西,税务大厅以北的平房区。安平路以东,茂祥苑(北区)以南,茂祥苑(北区)以西,茂祥苑(北区)以北的平房区共26处院落。
4。安平路以东,茂祥苑(南区)以南,茂祥苑(南区)东墙以西,云州区第二中学校以北的平房区共21处院落。
二,置换方式
依据《大同市云州区人民政府关于对建成区区部分房屋产权置换的实施方案》等相关文件规定执行。
三,房屋置换部门
房屋置换范围内的房屋,建筑物,构筑物,由大同市云州区人民政府委托云州区社区服务中心实施。
四,上述范围内所有无规划许可证,房屋产权证,土地使用证的建筑物,构筑物和临时建筑一律无偿拆除,有关职能部门停止办理一切相关手续。
五,自本通告发布之日起,上述范围内严格禁止任何单位,个人,村民的一切新,扩,改建行为,否则,房屋不予置换,造成的损失自负。
六,上述范围内的房屋所有权人,使用权人携有效证件于2026年2月1日开始到云州区社区服务中心进行登记,办理手续,时间截止到2026年2月10日。
七,各单位,个人要顾全大局,服从区政府城市建设的需要,积极主动配合,确保房屋置换工作顺利实施。
大同市云州区人民政府
2026年2月1日