当前位置:首页>太原>太原市:关于印发《高龄津贴发放实施方案》的通知(附红头文件—并民发(2024)11号号)

太原市:关于印发《高龄津贴发放实施方案》的通知(附红头文件—并民发(2024)11号号)

  • 2026-02-13 08:29:55
太原市:关于印发《高龄津贴发放实施方案》的通知(附红头文件—并民发(2024)11号号)

太原市民政局

太原市财政局

关于印发《高龄津贴发放实施方案》的通知

各县(市、区)民政局、财政局:

为贯彻落实好2024年省政府民生实事“为80周岁及以上老年人发放高龄津贴”的决策部署,根据《山西省民政厅山西省财政厅关于印发高龄津贴发放实施方案的通知》(晋民发(2024)4号)要求,结合我市实际制定了《高龄津贴发放实施方案》,现印发给你们,请抓好贯彻落实。

太原市民政局

太原市财政局

2024年4月28日

高龄津贴发放实施方案

“为80周岁及以上老年人发放高龄津贴”已列为2024年省政府民生实事,为全面落实省政府决策部署,根据《山西省民政厅山西省财政厅关于发放高龄津贴的通知》(晋民发〔2023〕49号)、《山西省民政厅山西省财政厅山西省老龄工作委员会办公室关于进一步做好高龄津贴发放有关具体问题的通知》(晋民函〔2024〕8号)和《山西省民政厅山西省财政厅关于高龄津贴发放实施方案的通知》(晋民发〔2024〕4号)要求,从2024年1月1日起,为我市80周岁及以上高龄老年人发放高龄津贴。为切实做好我市高龄津贴发放工作,结合我市实际制定本方案。

一、指导思想

全面贯彻落实党的二十大报告“实施积极应对人口老龄化国家战略,发展养老事业和养老产业,优化孤寡老人服务,推动实现全体老年人享有基本养老服务”和山西省第十二次党代会报告“坚持以人民为中心的发展思想,民生投入要只增不减、惠民力度要只强不弱”的要求,持续加大公共财政支持力度,健全高龄老年人社会保障体系,增进高龄老年人福祉,推动实现基本养老服务均等化。

二、工作目标

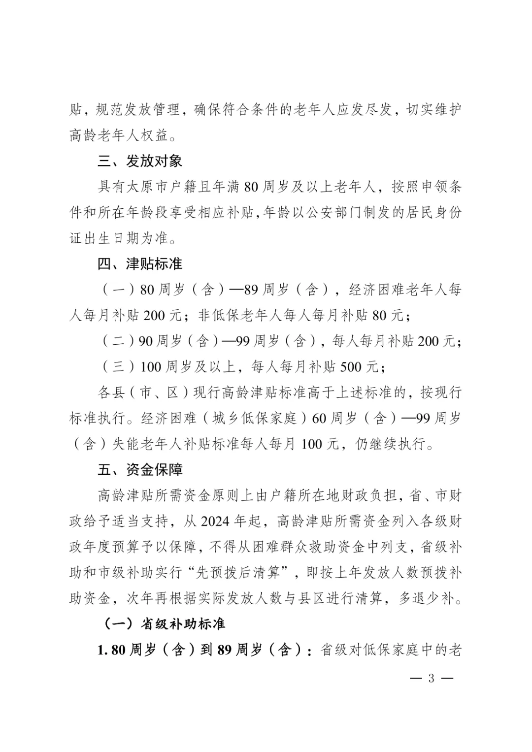
为具有太原市户籍且年满80周岁及以上老年人发放高龄津贴,规范发放管理,确保符合条件的老年人应发尽发,切实维护高龄老年人权益。

三、发放对象

具有太原市户籍且年满80周岁及以上老年人,按照申领条件和所在年龄段享受相应补贴,年龄以公安部门制发的居民身份证出生日期为准。

四、津贴标准

(一)80周岁(含)—89周岁(含),经济困难老年人每人每月补贴200元;非低保老年人每人每月补贴80元;

(二)90周岁(含)—99周岁(含),每人每月补贴200元;

(三)100周岁及以上,每人每月补贴500元;

各县(市、区)现行高龄津贴标准高于上述标准的,按现行标准执行。经济困难(城乡低保家庭)60周岁(含)—99周岁(含)失能老年人补贴标准每人每月100元,仍继续执行。

五、资金保障

高龄津贴所需资金原则上由户籍所在地财政负担,省、市财政给予适当支持,从2024年起,高龄津贴所需资金列入各级财政年度预算予以保障,不得从困难群众救助资金中列支,省级补助和市级补助实行“先预拨后清算”,即按上年发放人数预拨补助资金,次年再根据实际发放人数与县区进行清算,多退少补。

(一)省级补助标准

180周岁(含)到89周岁(含):省级对低保家庭中的老年人每人每月补助70元,对非低保家庭中的老年人每人每月补助10元。

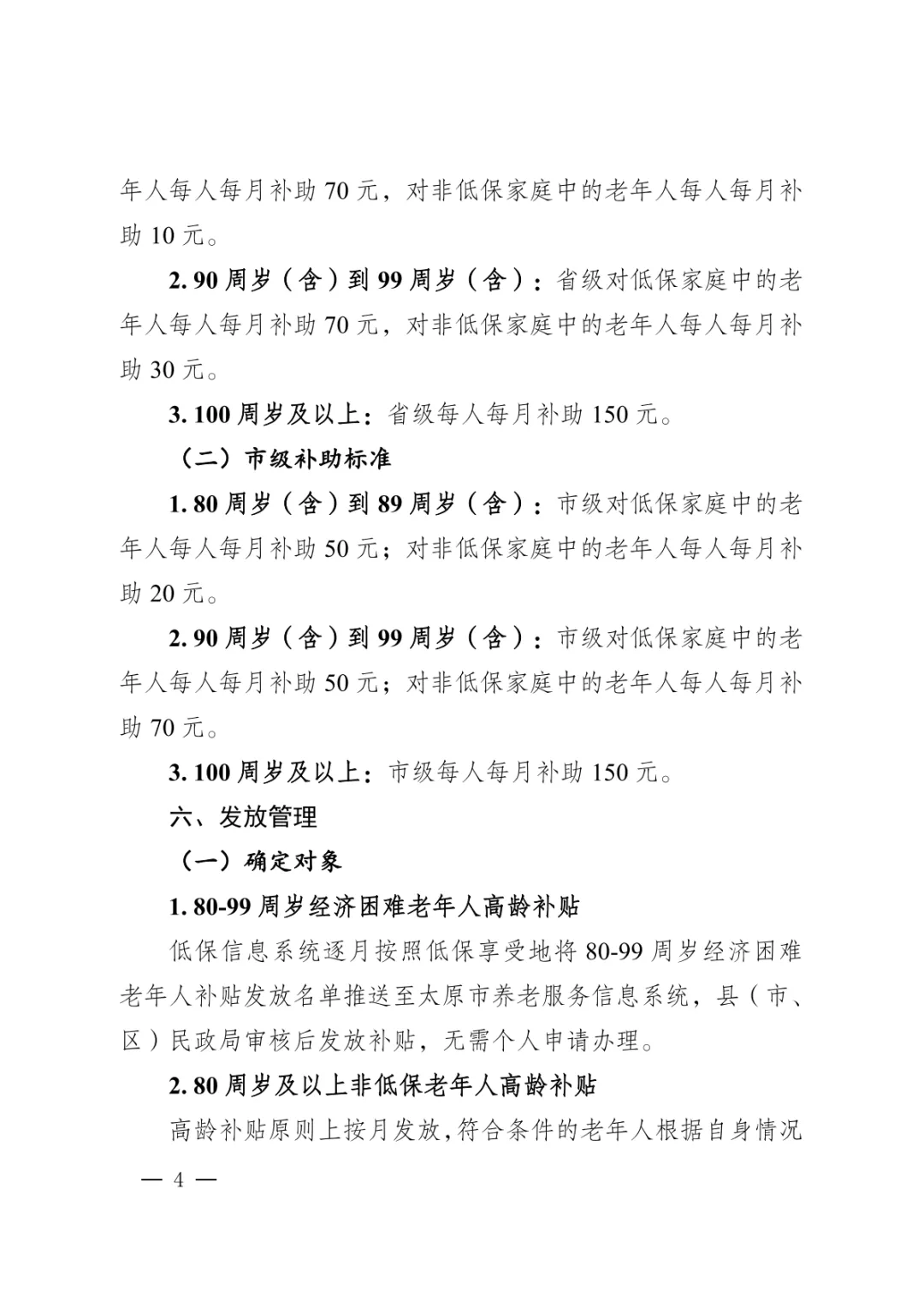
2、90周岁(含)到99周岁(含):省级对低保家庭中的老年人每人每月补助70元,对非低保家庭中的老年人每人每月补助30元。

3、100周岁及以上:省级每人每月补助150元。

(二)市级补助标准

1、80周岁(含)到89周岁(含):市级对低保家庭中的老年人每人每月补助50元;对非低保家庭中的老年人每人每月补助20元。

290周岁(含)到99周岁(含):市级对低保家庭中的老年人每人每月补助50元;对非低保家庭中的老年人每人每月补助70元。

3、100周岁及以上:市级每人每月补助150元。

六、发放管理

(一)确定对象

1、80-99周岁经济困难老年人高龄补贴

低保信息系统逐月按照低保享受地将80-99周岁经济困难老年人补贴发放名单推送至太原市养老服务信息系统,县(市、区)民政局审核后发放补贴,无需个人申请办理。

2、80周岁及以上非低保老年人高龄补贴

高龄补贴原则上按月发放,符合条件的老年人根据自身情况可选择线上申请和线下申请两种渠道办理。各县(市、区)民政局原则上于每月24日前完成80周岁及以上非低保老年人高龄补贴审批发放工作,并将发放信息报市民政局养老服务科。

①线上申请

年满80周岁及以上的老年人可于每月10日前在“我的太原”APP“高龄补贴”模块中填写个人基本信息,上传身份证等印证资料,完成后数据资料将推送至太原市养老服务信息系统,申请人户籍所在乡镇(街办)民政部门工作人员将在5个工作日内对资料进行审核,审核通过后信息将推送至县(市、区)民政局审批,审批完成后将按期发放补贴。审核不通过资料将原路退回,申请人可在APP查看退回原因,修改完善后再次进行申报。申请人操作智能设备确有困难的,委托人填写个人资料并上传身份证信息后可代其办理。

②线下申请

符合补贴申请条件的老人,凭本人身份证和户口簿(含集体户口)原件及复印件于每月10日前向户籍所在地的村(居)委会提出申请,填写《太原市高龄老年人津贴申领表》(附件1),村(居)委会应在申请人提交申请之日起5个工作日内完成申请材料核对,入户调查核实。对证明材料齐全、调查情况属实的,在审批表上签注意见并盖章,将申请材料上报乡镇(街办)民政部门审核。乡镇(街办)民政部门在申请人提交申请之日起3个工作日内,对证明资料进行审核并录入太原市养老服务信息系统,县(市、区)民政局于每月24日前在太原市养老服务信息系统完成审批,进行发放。

(二)发放方式。高龄津贴统一通过惠民惠农“一卡通”平台发放,各部门要统筹协调、加强合作,完成“一卡通”平台信息录入、发放工作。

(三)发放时间。高龄津贴原则上按月发放,达到申请条件的当月享受津贴。

(四)停发时间。发放对象去世或户籍迁出的次月停止发放。高龄老人亡故后,由家属(受托人)和所在村(社区)负责人于老人亡故后及时向所在乡镇(街道办)报告,津贴于次月停发。对家属(受托人)不及时报告,套取相关津贴的,会同有关部门将家属(受托人)信息纳入征信系统,并追回套取资金。

七、工作要求

(一)加强组织保障。各县(市、区)要进一步提高站位,切实将高龄津贴发放工作列入年度重点任务。结合本地实际及时出台高龄津贴发放实施细则,认真部署、精心组织,建立健全高龄津贴定期复核机制,确保资金发放及时、精准、高效,将这项民生政策落到实处,有效保障高龄老年人基本权益。

(二)落实资金保障。高龄津贴所需资金原则上由户籍所在地财政负担。省、市财政给予适当补助,各县(市、区)财政要足额安排预算资金。

(三)加强动态管理。各县(市、区)要安排专人负责,切实做好发放对象的认定、复核工作,牵头加强与公安、社保等部门的协作,做好各年龄阶段老年人基础数据的日常管理,每个月末及时更新老年人新增、变更、注销等数据,确保高龄津贴精准发放到位。

(四)强化责任监督。各县(市、区)民政局要会同财政部门加强对高龄津贴发放的监督管理,发现问题及时纠正,确保进出合理有序,不漏发,不多发,专款专用。对采取虚报、隐瞒、伪造等非法手段骗取高龄津贴的,依法追回资金,构成犯罪的,依法追究法律责任。

(五)加大宣传力度。各县(市、区)要通过官方网站、大众媒体、公示栏、宣传板报,入户宣传等方式加大对高龄津贴政策的宣传解读,设置公开咨询电话,及时解决群众疑问,做到家喻户晓。

原《太原市民政局关于完善养老服务相关补贴的通知》(并民函〔2023〕38号)、《太原市民政局太原市财政局关于提高全市高龄津贴标准的通知》(并民发〔2019〕86号)同时废止。

附件:

1、太原市高龄老年人津贴申领表;

2、太原市高龄老年人津贴发放花名册。

红头文件

END

声明 | 整理、转载此文是出于传递更多信息之目的。若有来源未标、标注注错误或侵犯了您的合法权益,请作者与本平台联系,我们将及时更正、删除,谢谢。

山西省人力资源俱乐部     山西爱尼博教育科技有限公司

电话:0351-6166626、13027021188(微信同号);

地址:太原市迎泽区汇通街汇通苑D座2单元701室;

主营业务:

学历教育:中专、高起专、高起本、专升本、同等学力申硕;

研究生:山西师范大学、山西医科大学、西北师范大学、西安工业学院、西安财经大学、西北政法大学、三峡大学、新乡医学院、华东交通大学、江西财经大学;

人社技能证:企业人力资源管理师、健康管理师、公共营养师、电工、车工等;

人社厅专项证:家庭教育指导、心理健康指导;

职称证:工程类中、高级工程师;

应急局:高、低压电工、焊接与切割、高处、制冷与空调、煤炭十大特殊工种;

质监局:电梯管理、压力容器、锅炉作业、起重机等;

住建厅:电工、焊工、架子工、起重司索信号工、起重机械司机、高空作业工;

人社部能建中心:人力资源业务合作伙伴、企业合规官、医疗陪症顾问;

工信部教考中心:网络工程师、电气工程师、网络信息安全工程师、安防系统集成项目经理;

中国心理卫生协会心理咨询师家庭教育指导师;

中央电教馆:园长证、幼儿教师、心理健康指导师、家庭教育指导师

中国节能协会:碳排放管理师、碳排放咨询师、碳资产管理师、节能减排咨询师;

中国建筑科学院:智能建造师、全过程项目管理师、工程总承包EPC项目经理;

卫健委(国家开放大学):中药药剂、西药药剂、应急救护与急救、心理健康指导;
美国项目管理协会:PMP项目管理师;
中国招标投标网:招标管理师、项目管理师、全过程项目管理师、监理工程师;
中国信息安全测评中心:NISP、CISP(CISE/CISO/DSG);
中国电子技术标准化研究院:IT服务工程师、IT服务项目经理

服务类:专精特新、创新型企业认定、高新技术企业认定、专利申请。

最新文章

随机文章

基本 文件 流程 错误 SQL 调试
  1. 请求信息 : 2026-02-19 17:43:45 HTTP/2.0 GET : https://h.460.net.cn/a/467481.html
  2. 运行时间 : 0.088364s [ 吞吐率:11.32req/s ] 内存消耗:4,318.12kb 文件加载:140
  3. 缓存信息 : 0 reads,0 writes
  4. 会话信息 : SESSION_ID=9e305752cdbc1fbeda345967544b431a
  1. /yingpanguazai/ssd/ssd1/www/h.460.net.cn/public/index.php ( 0.79 KB )
  2. /yingpanguazai/ssd/ssd1/www/h.460.net.cn/vendor/autoload.php ( 0.17 KB )
  3. /yingpanguazai/ssd/ssd1/www/h.460.net.cn/vendor/composer/autoload_real.php ( 2.49 KB )
  4. /yingpanguazai/ssd/ssd1/www/h.460.net.cn/vendor/composer/platform_check.php ( 0.90 KB )
  5. /yingpanguazai/ssd/ssd1/www/h.460.net.cn/vendor/composer/ClassLoader.php ( 14.03 KB )
  6. /yingpanguazai/ssd/ssd1/www/h.460.net.cn/vendor/composer/autoload_static.php ( 4.90 KB )
  7. /yingpanguazai/ssd/ssd1/www/h.460.net.cn/vendor/topthink/think-helper/src/helper.php ( 8.34 KB )
  8. /yingpanguazai/ssd/ssd1/www/h.460.net.cn/vendor/topthink/think-validate/src/helper.php ( 2.19 KB )
  9. /yingpanguazai/ssd/ssd1/www/h.460.net.cn/vendor/topthink/think-orm/src/helper.php ( 1.47 KB )
  10. /yingpanguazai/ssd/ssd1/www/h.460.net.cn/vendor/topthink/think-orm/stubs/load_stubs.php ( 0.16 KB )
  11. /yingpanguazai/ssd/ssd1/www/h.460.net.cn/vendor/topthink/framework/src/think/Exception.php ( 1.69 KB )
  12. /yingpanguazai/ssd/ssd1/www/h.460.net.cn/vendor/topthink/think-container/src/Facade.php ( 2.71 KB )
  13. /yingpanguazai/ssd/ssd1/www/h.460.net.cn/vendor/symfony/deprecation-contracts/function.php ( 0.99 KB )
  14. /yingpanguazai/ssd/ssd1/www/h.460.net.cn/vendor/symfony/polyfill-mbstring/bootstrap.php ( 8.26 KB )
  15. /yingpanguazai/ssd/ssd1/www/h.460.net.cn/vendor/symfony/polyfill-mbstring/bootstrap80.php ( 9.78 KB )
  16. /yingpanguazai/ssd/ssd1/www/h.460.net.cn/vendor/symfony/var-dumper/Resources/functions/dump.php ( 1.49 KB )
  17. /yingpanguazai/ssd/ssd1/www/h.460.net.cn/vendor/topthink/think-dumper/src/helper.php ( 0.18 KB )
  18. /yingpanguazai/ssd/ssd1/www/h.460.net.cn/vendor/symfony/var-dumper/VarDumper.php ( 4.30 KB )
  19. /yingpanguazai/ssd/ssd1/www/h.460.net.cn/vendor/topthink/framework/src/think/App.php ( 15.30 KB )
  20. /yingpanguazai/ssd/ssd1/www/h.460.net.cn/vendor/topthink/think-container/src/Container.php ( 15.76 KB )
  21. /yingpanguazai/ssd/ssd1/www/h.460.net.cn/vendor/psr/container/src/ContainerInterface.php ( 1.02 KB )
  22. /yingpanguazai/ssd/ssd1/www/h.460.net.cn/app/provider.php ( 0.19 KB )
  23. /yingpanguazai/ssd/ssd1/www/h.460.net.cn/vendor/topthink/framework/src/think/Http.php ( 6.04 KB )
  24. /yingpanguazai/ssd/ssd1/www/h.460.net.cn/vendor/topthink/think-helper/src/helper/Str.php ( 7.29 KB )
  25. /yingpanguazai/ssd/ssd1/www/h.460.net.cn/vendor/topthink/framework/src/think/Env.php ( 4.68 KB )
  26. /yingpanguazai/ssd/ssd1/www/h.460.net.cn/app/common.php ( 0.03 KB )
  27. /yingpanguazai/ssd/ssd1/www/h.460.net.cn/vendor/topthink/framework/src/helper.php ( 18.78 KB )
  28. /yingpanguazai/ssd/ssd1/www/h.460.net.cn/vendor/topthink/framework/src/think/Config.php ( 5.54 KB )
  29. /yingpanguazai/ssd/ssd1/www/h.460.net.cn/config/app.php ( 0.95 KB )
  30. /yingpanguazai/ssd/ssd1/www/h.460.net.cn/config/cache.php ( 0.78 KB )
  31. /yingpanguazai/ssd/ssd1/www/h.460.net.cn/config/console.php ( 0.23 KB )
  32. /yingpanguazai/ssd/ssd1/www/h.460.net.cn/config/cookie.php ( 0.56 KB )
  33. /yingpanguazai/ssd/ssd1/www/h.460.net.cn/config/database.php ( 2.47 KB )
  34. /yingpanguazai/ssd/ssd1/www/h.460.net.cn/vendor/topthink/framework/src/think/facade/Env.php ( 1.67 KB )
  35. /yingpanguazai/ssd/ssd1/www/h.460.net.cn/config/filesystem.php ( 0.61 KB )
  36. /yingpanguazai/ssd/ssd1/www/h.460.net.cn/config/lang.php ( 0.91 KB )
  37. /yingpanguazai/ssd/ssd1/www/h.460.net.cn/config/log.php ( 1.35 KB )
  38. /yingpanguazai/ssd/ssd1/www/h.460.net.cn/config/middleware.php ( 0.19 KB )
  39. /yingpanguazai/ssd/ssd1/www/h.460.net.cn/config/route.php ( 1.89 KB )
  40. /yingpanguazai/ssd/ssd1/www/h.460.net.cn/config/session.php ( 0.57 KB )
  41. /yingpanguazai/ssd/ssd1/www/h.460.net.cn/config/trace.php ( 0.34 KB )
  42. /yingpanguazai/ssd/ssd1/www/h.460.net.cn/config/view.php ( 0.82 KB )
  43. /yingpanguazai/ssd/ssd1/www/h.460.net.cn/app/event.php ( 0.25 KB )
  44. /yingpanguazai/ssd/ssd1/www/h.460.net.cn/vendor/topthink/framework/src/think/Event.php ( 7.67 KB )
  45. /yingpanguazai/ssd/ssd1/www/h.460.net.cn/app/service.php ( 0.13 KB )
  46. /yingpanguazai/ssd/ssd1/www/h.460.net.cn/app/AppService.php ( 0.26 KB )
  47. /yingpanguazai/ssd/ssd1/www/h.460.net.cn/vendor/topthink/framework/src/think/Service.php ( 1.64 KB )
  48. /yingpanguazai/ssd/ssd1/www/h.460.net.cn/vendor/topthink/framework/src/think/Lang.php ( 7.35 KB )
  49. /yingpanguazai/ssd/ssd1/www/h.460.net.cn/vendor/topthink/framework/src/lang/zh-cn.php ( 13.70 KB )
  50. /yingpanguazai/ssd/ssd1/www/h.460.net.cn/vendor/topthink/framework/src/think/initializer/Error.php ( 3.31 KB )
  51. /yingpanguazai/ssd/ssd1/www/h.460.net.cn/vendor/topthink/framework/src/think/initializer/RegisterService.php ( 1.33 KB )
  52. /yingpanguazai/ssd/ssd1/www/h.460.net.cn/vendor/services.php ( 0.14 KB )
  53. /yingpanguazai/ssd/ssd1/www/h.460.net.cn/vendor/topthink/framework/src/think/service/PaginatorService.php ( 1.52 KB )
  54. /yingpanguazai/ssd/ssd1/www/h.460.net.cn/vendor/topthink/framework/src/think/service/ValidateService.php ( 0.99 KB )
  55. /yingpanguazai/ssd/ssd1/www/h.460.net.cn/vendor/topthink/framework/src/think/service/ModelService.php ( 2.04 KB )
  56. /yingpanguazai/ssd/ssd1/www/h.460.net.cn/vendor/topthink/think-trace/src/Service.php ( 0.77 KB )
  57. /yingpanguazai/ssd/ssd1/www/h.460.net.cn/vendor/topthink/framework/src/think/Middleware.php ( 6.72 KB )
  58. /yingpanguazai/ssd/ssd1/www/h.460.net.cn/vendor/topthink/framework/src/think/initializer/BootService.php ( 0.77 KB )
  59. /yingpanguazai/ssd/ssd1/www/h.460.net.cn/vendor/topthink/think-orm/src/Paginator.php ( 11.86 KB )
  60. /yingpanguazai/ssd/ssd1/www/h.460.net.cn/vendor/topthink/think-validate/src/Validate.php ( 63.20 KB )
  61. /yingpanguazai/ssd/ssd1/www/h.460.net.cn/vendor/topthink/think-orm/src/Model.php ( 23.55 KB )
  62. /yingpanguazai/ssd/ssd1/www/h.460.net.cn/vendor/topthink/think-orm/src/model/concern/Attribute.php ( 21.05 KB )
  63. /yingpanguazai/ssd/ssd1/www/h.460.net.cn/vendor/topthink/think-orm/src/model/concern/AutoWriteData.php ( 4.21 KB )
  64. /yingpanguazai/ssd/ssd1/www/h.460.net.cn/vendor/topthink/think-orm/src/model/concern/Conversion.php ( 6.44 KB )
  65. /yingpanguazai/ssd/ssd1/www/h.460.net.cn/vendor/topthink/think-orm/src/model/concern/DbConnect.php ( 5.16 KB )
  66. /yingpanguazai/ssd/ssd1/www/h.460.net.cn/vendor/topthink/think-orm/src/model/concern/ModelEvent.php ( 2.33 KB )
  67. /yingpanguazai/ssd/ssd1/www/h.460.net.cn/vendor/topthink/think-orm/src/model/concern/RelationShip.php ( 28.29 KB )
  68. /yingpanguazai/ssd/ssd1/www/h.460.net.cn/vendor/topthink/think-helper/src/contract/Arrayable.php ( 0.09 KB )
  69. /yingpanguazai/ssd/ssd1/www/h.460.net.cn/vendor/topthink/think-helper/src/contract/Jsonable.php ( 0.13 KB )
  70. /yingpanguazai/ssd/ssd1/www/h.460.net.cn/vendor/topthink/think-orm/src/model/contract/Modelable.php ( 0.09 KB )
  71. /yingpanguazai/ssd/ssd1/www/h.460.net.cn/vendor/topthink/framework/src/think/Db.php ( 2.88 KB )
  72. /yingpanguazai/ssd/ssd1/www/h.460.net.cn/vendor/topthink/think-orm/src/DbManager.php ( 8.52 KB )
  73. /yingpanguazai/ssd/ssd1/www/h.460.net.cn/vendor/topthink/framework/src/think/Log.php ( 6.28 KB )
  74. /yingpanguazai/ssd/ssd1/www/h.460.net.cn/vendor/topthink/framework/src/think/Manager.php ( 3.92 KB )
  75. /yingpanguazai/ssd/ssd1/www/h.460.net.cn/vendor/psr/log/src/LoggerTrait.php ( 2.69 KB )
  76. /yingpanguazai/ssd/ssd1/www/h.460.net.cn/vendor/psr/log/src/LoggerInterface.php ( 2.71 KB )
  77. /yingpanguazai/ssd/ssd1/www/h.460.net.cn/vendor/topthink/framework/src/think/Cache.php ( 4.92 KB )
  78. /yingpanguazai/ssd/ssd1/www/h.460.net.cn/vendor/psr/simple-cache/src/CacheInterface.php ( 4.71 KB )
  79. /yingpanguazai/ssd/ssd1/www/h.460.net.cn/vendor/topthink/think-helper/src/helper/Arr.php ( 16.63 KB )
  80. /yingpanguazai/ssd/ssd1/www/h.460.net.cn/vendor/topthink/framework/src/think/cache/driver/File.php ( 7.84 KB )
  81. /yingpanguazai/ssd/ssd1/www/h.460.net.cn/vendor/topthink/framework/src/think/cache/Driver.php ( 9.03 KB )
  82. /yingpanguazai/ssd/ssd1/www/h.460.net.cn/vendor/topthink/framework/src/think/contract/CacheHandlerInterface.php ( 1.99 KB )
  83. /yingpanguazai/ssd/ssd1/www/h.460.net.cn/app/Request.php ( 0.09 KB )
  84. /yingpanguazai/ssd/ssd1/www/h.460.net.cn/vendor/topthink/framework/src/think/Request.php ( 55.78 KB )
  85. /yingpanguazai/ssd/ssd1/www/h.460.net.cn/app/middleware.php ( 0.25 KB )
  86. /yingpanguazai/ssd/ssd1/www/h.460.net.cn/vendor/topthink/framework/src/think/Pipeline.php ( 2.61 KB )
  87. /yingpanguazai/ssd/ssd1/www/h.460.net.cn/vendor/topthink/think-trace/src/TraceDebug.php ( 3.40 KB )
  88. /yingpanguazai/ssd/ssd1/www/h.460.net.cn/vendor/topthink/framework/src/think/middleware/SessionInit.php ( 1.94 KB )
  89. /yingpanguazai/ssd/ssd1/www/h.460.net.cn/vendor/topthink/framework/src/think/Session.php ( 1.80 KB )
  90. /yingpanguazai/ssd/ssd1/www/h.460.net.cn/vendor/topthink/framework/src/think/session/driver/File.php ( 6.27 KB )
  91. /yingpanguazai/ssd/ssd1/www/h.460.net.cn/vendor/topthink/framework/src/think/contract/SessionHandlerInterface.php ( 0.87 KB )
  92. /yingpanguazai/ssd/ssd1/www/h.460.net.cn/vendor/topthink/framework/src/think/session/Store.php ( 7.12 KB )
  93. /yingpanguazai/ssd/ssd1/www/h.460.net.cn/vendor/topthink/framework/src/think/Route.php ( 23.73 KB )
  94. /yingpanguazai/ssd/ssd1/www/h.460.net.cn/vendor/topthink/framework/src/think/route/RuleName.php ( 5.75 KB )
  95. /yingpanguazai/ssd/ssd1/www/h.460.net.cn/vendor/topthink/framework/src/think/route/Domain.php ( 2.53 KB )
  96. /yingpanguazai/ssd/ssd1/www/h.460.net.cn/vendor/topthink/framework/src/think/route/RuleGroup.php ( 22.43 KB )
  97. /yingpanguazai/ssd/ssd1/www/h.460.net.cn/vendor/topthink/framework/src/think/route/Rule.php ( 26.95 KB )
  98. /yingpanguazai/ssd/ssd1/www/h.460.net.cn/vendor/topthink/framework/src/think/route/RuleItem.php ( 9.78 KB )
  99. /yingpanguazai/ssd/ssd1/www/h.460.net.cn/route/app.php ( 1.72 KB )
  100. /yingpanguazai/ssd/ssd1/www/h.460.net.cn/vendor/topthink/framework/src/think/facade/Route.php ( 4.70 KB )
  101. /yingpanguazai/ssd/ssd1/www/h.460.net.cn/vendor/topthink/framework/src/think/route/dispatch/Controller.php ( 4.74 KB )
  102. /yingpanguazai/ssd/ssd1/www/h.460.net.cn/vendor/topthink/framework/src/think/route/Dispatch.php ( 10.44 KB )
  103. /yingpanguazai/ssd/ssd1/www/h.460.net.cn/app/controller/Index.php ( 4.81 KB )
  104. /yingpanguazai/ssd/ssd1/www/h.460.net.cn/app/BaseController.php ( 2.05 KB )
  105. /yingpanguazai/ssd/ssd1/www/h.460.net.cn/vendor/topthink/think-orm/src/facade/Db.php ( 0.93 KB )
  106. /yingpanguazai/ssd/ssd1/www/h.460.net.cn/vendor/topthink/think-orm/src/db/connector/Mysql.php ( 5.44 KB )
  107. /yingpanguazai/ssd/ssd1/www/h.460.net.cn/vendor/topthink/think-orm/src/db/PDOConnection.php ( 52.47 KB )
  108. /yingpanguazai/ssd/ssd1/www/h.460.net.cn/vendor/topthink/think-orm/src/db/Connection.php ( 8.39 KB )
  109. /yingpanguazai/ssd/ssd1/www/h.460.net.cn/vendor/topthink/think-orm/src/db/ConnectionInterface.php ( 4.57 KB )
  110. /yingpanguazai/ssd/ssd1/www/h.460.net.cn/vendor/topthink/think-orm/src/db/builder/Mysql.php ( 16.58 KB )
  111. /yingpanguazai/ssd/ssd1/www/h.460.net.cn/vendor/topthink/think-orm/src/db/Builder.php ( 24.06 KB )
  112. /yingpanguazai/ssd/ssd1/www/h.460.net.cn/vendor/topthink/think-orm/src/db/BaseBuilder.php ( 27.50 KB )
  113. /yingpanguazai/ssd/ssd1/www/h.460.net.cn/vendor/topthink/think-orm/src/db/Query.php ( 15.71 KB )
  114. /yingpanguazai/ssd/ssd1/www/h.460.net.cn/vendor/topthink/think-orm/src/db/BaseQuery.php ( 45.13 KB )
  115. /yingpanguazai/ssd/ssd1/www/h.460.net.cn/vendor/topthink/think-orm/src/db/concern/TimeFieldQuery.php ( 7.43 KB )
  116. /yingpanguazai/ssd/ssd1/www/h.460.net.cn/vendor/topthink/think-orm/src/db/concern/AggregateQuery.php ( 3.26 KB )
  117. /yingpanguazai/ssd/ssd1/www/h.460.net.cn/vendor/topthink/think-orm/src/db/concern/ModelRelationQuery.php ( 20.07 KB )
  118. /yingpanguazai/ssd/ssd1/www/h.460.net.cn/vendor/topthink/think-orm/src/db/concern/ParamsBind.php ( 3.66 KB )
  119. /yingpanguazai/ssd/ssd1/www/h.460.net.cn/vendor/topthink/think-orm/src/db/concern/ResultOperation.php ( 7.01 KB )
  120. /yingpanguazai/ssd/ssd1/www/h.460.net.cn/vendor/topthink/think-orm/src/db/concern/WhereQuery.php ( 19.37 KB )
  121. /yingpanguazai/ssd/ssd1/www/h.460.net.cn/vendor/topthink/think-orm/src/db/concern/JoinAndViewQuery.php ( 7.11 KB )
  122. /yingpanguazai/ssd/ssd1/www/h.460.net.cn/vendor/topthink/think-orm/src/db/concern/TableFieldInfo.php ( 2.63 KB )
  123. /yingpanguazai/ssd/ssd1/www/h.460.net.cn/vendor/topthink/think-orm/src/db/concern/Transaction.php ( 2.77 KB )
  124. /yingpanguazai/ssd/ssd1/www/h.460.net.cn/vendor/topthink/framework/src/think/log/driver/File.php ( 5.96 KB )
  125. /yingpanguazai/ssd/ssd1/www/h.460.net.cn/vendor/topthink/framework/src/think/contract/LogHandlerInterface.php ( 0.86 KB )
  126. /yingpanguazai/ssd/ssd1/www/h.460.net.cn/vendor/topthink/framework/src/think/log/Channel.php ( 3.89 KB )
  127. /yingpanguazai/ssd/ssd1/www/h.460.net.cn/vendor/topthink/framework/src/think/event/LogRecord.php ( 1.02 KB )
  128. /yingpanguazai/ssd/ssd1/www/h.460.net.cn/vendor/topthink/think-helper/src/Collection.php ( 16.47 KB )
  129. /yingpanguazai/ssd/ssd1/www/h.460.net.cn/vendor/topthink/framework/src/think/facade/View.php ( 1.70 KB )
  130. /yingpanguazai/ssd/ssd1/www/h.460.net.cn/vendor/topthink/framework/src/think/View.php ( 4.39 KB )
  131. /yingpanguazai/ssd/ssd1/www/h.460.net.cn/vendor/topthink/framework/src/think/Response.php ( 8.81 KB )
  132. /yingpanguazai/ssd/ssd1/www/h.460.net.cn/vendor/topthink/framework/src/think/response/View.php ( 3.29 KB )
  133. /yingpanguazai/ssd/ssd1/www/h.460.net.cn/vendor/topthink/framework/src/think/Cookie.php ( 6.06 KB )
  134. /yingpanguazai/ssd/ssd1/www/h.460.net.cn/vendor/topthink/think-view/src/Think.php ( 8.38 KB )
  135. /yingpanguazai/ssd/ssd1/www/h.460.net.cn/vendor/topthink/framework/src/think/contract/TemplateHandlerInterface.php ( 1.60 KB )
  136. /yingpanguazai/ssd/ssd1/www/h.460.net.cn/vendor/topthink/think-template/src/Template.php ( 46.61 KB )
  137. /yingpanguazai/ssd/ssd1/www/h.460.net.cn/vendor/topthink/think-template/src/template/driver/File.php ( 2.41 KB )
  138. /yingpanguazai/ssd/ssd1/www/h.460.net.cn/vendor/topthink/think-template/src/template/contract/DriverInterface.php ( 0.86 KB )
  139. /yingpanguazai/ssd/ssd1/www/h.460.net.cn/runtime/temp/dccdcfeff1941d123b17292ae4c6c9a3.php ( 11.98 KB )
  140. /yingpanguazai/ssd/ssd1/www/h.460.net.cn/vendor/topthink/think-trace/src/Html.php ( 4.42 KB )
  1. CONNECT:[ UseTime:0.000571s ] mysql:host=127.0.0.1;port=3306;dbname=h460;charset=utf8mb4
  2. SHOW FULL COLUMNS FROM `fenlei` [ RunTime:0.000587s ]
  3. SELECT * FROM `fenlei` WHERE `fid` = 0 [ RunTime:0.000278s ]
  4. SELECT * FROM `fenlei` WHERE `fid` = 63 [ RunTime:0.000292s ]
  5. SHOW FULL COLUMNS FROM `set` [ RunTime:0.000508s ]
  6. SELECT * FROM `set` [ RunTime:0.000199s ]
  7. SHOW FULL COLUMNS FROM `article` [ RunTime:0.000553s ]
  8. SELECT * FROM `article` WHERE `id` = 467481 LIMIT 1 [ RunTime:0.000427s ]
  9. UPDATE `article` SET `lasttime` = 1771494225 WHERE `id` = 467481 [ RunTime:0.005231s ]
  10. SELECT * FROM `fenlei` WHERE `id` = 64 LIMIT 1 [ RunTime:0.001319s ]
  11. SELECT * FROM `article` WHERE `id` < 467481 ORDER BY `id` DESC LIMIT 1 [ RunTime:0.000686s ]
  12. SELECT * FROM `article` WHERE `id` > 467481 ORDER BY `id` ASC LIMIT 1 [ RunTime:0.001763s ]
  13. SELECT * FROM `article` WHERE `id` < 467481 ORDER BY `id` DESC LIMIT 10 [ RunTime:0.001560s ]
  14. SELECT * FROM `article` WHERE `id` < 467481 ORDER BY `id` DESC LIMIT 10,10 [ RunTime:0.002569s ]
  15. SELECT * FROM `article` WHERE `id` < 467481 ORDER BY `id` DESC LIMIT 20,10 [ RunTime:0.003520s ]
0.089805s