
山西省安全生产委员会办公室关于公布 2026 年度煤矿分类名单的通知
晋安办发〔2026〕10 号
各市应急管理局(地方煤矿安全监督管理局):
为进一步推动全省煤矿分类工作,按照省政府办公厅《关于印发山西省煤矿分级分类安全监管监察办法的通知》(晋政办发〔2020〕22 号)要求,省应急厅对各市上报的 2026 年煤矿分类情况组织开展了审核、公示工作,其中 A 类煤矿 50 座、B 类煤矿 463 座、C 类煤矿 196 座、D 类煤矿 178 座。
附件(点下方链接免费下载分类名单):
山西省安全生产委员会办公室 关于公布2026年度煤矿分类名单的通知.pdf
1.太原市煤矿分类名单
2.大同市煤矿分类名单
3.朔州市煤矿分类名单
4.忻州市煤矿分类名单
5.阳泉市煤矿分类名单
6.晋中市煤矿分类名单
7.长治市煤矿分类名单
8.晋城市煤矿分类名单
9.吕梁市煤矿分类名单
10.临汾市煤矿分类名单
11.运城市煤矿分类名单
山西省安全生产委员会办公室
2026年1月23日




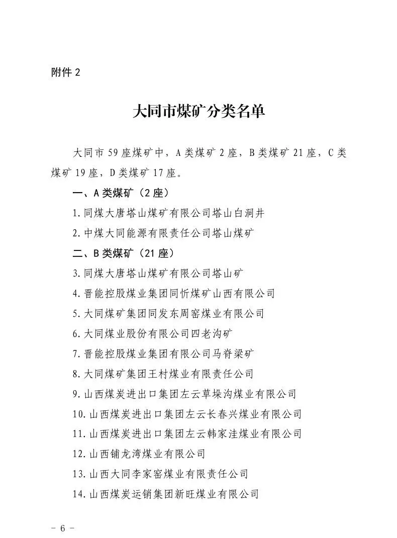
大同市 59 座煤矿中,A 类煤矿 2 座,B 类煤矿 21 座,C 类煤矿 19 座,D 类煤矿 17 座。
一、A 类煤矿(2 座)
1.同煤大唐塔山煤矿有限公司塔山白洞井
2.中煤大同能源有限责任公司塔山煤矿
二、B 类煤矿(21 座)
3.同煤大唐塔山煤矿有限公司塔山矿
4.晋能控股煤业集团同忻煤矿山西有限公司
5.大同煤矿集团同发东周窑煤业有限公司
6.大同煤业股份有限公司四老沟矿
7.晋能控股煤业集团有限公司马脊梁矿
8.大同煤矿集团王村煤业有限责任公司
9.山西煤炭进出口集团左云草垛沟煤业有限公司
10.山西煤炭进出口集团左云长春兴煤业有限公司
11.山西煤炭进出口集团左云韩家洼煤业有限公司
12.山西铺龙湾煤业有限公司
13.山西大同李家窑煤业有限责任公司
14.山西煤炭运销集团新旺煤业有限公司
15.山西煤炭运销集团口泉煤业有限公司
16.山西煤炭运销集团和尚嘴煤业有限公司
17.山西煤炭运销集团张家湾煤业有限公司
18.大同煤矿集团同地益晟煤业有限公司
19.山西大同矿区大北沟煤业有限公司
20.大同市吴官屯煤业有限责任公司
21.大同鹊山高家窑煤业有限责任公司
22.山西中新唐山沟煤业有限责任公司
23.山西云州区黄土坡煤业有限公司
三、C 类煤矿(19 座)
24.大同煤矿集团马道头煤业有限责任公司
25.大同煤业股份有限公司煤峪口矿
26.大同煤矿集团永定庄煤业有限责任公司
27.大同煤矿集团挖金湾煤业有限责任公司
28.晋能控股煤业集团有限公司晋华宫矿
29.晋能控股煤业集团有限公司燕子山矿
30.晋能控股煤业集团有限公司云岗矿
31.山西煤炭进出口集团左云东古城煤业有限公司
32.山西煤炭运销集团炭窑峪煤业有限公司
33.山西煤炭运销集团高山煤业有限公司
34.山西煤炭运销集团簸箕掌煤业有限责任公司
35.山西煤炭运销集团达子沟煤业有限责任公司
36.大同市青磁窑煤矿
37.大同市姜家湾煤矿
38.大同煤矿集团同地永财坡煤业有限公司
39.山西水磨湾煤业有限公司
40.山西帽帽山煤业有限公司
41.大同东沟煤业有限责任公司
42.大同鹊山精煤有限责任公司
四、D 类煤矿(17 座)
43.晋能控股山西煤业股份有限公司忻州窑矿
44.晋能控股煤业集团有限公司四台矿
45.山西煤炭运销集团小窑头煤业有限公司
46.山西煤炭运销集团大路坡煤业有限责任公司
47.大同煤矿集团同生精通兴旺煤业有限公司
48.大同煤矿集团同生树儿里煤业有限公司
49.山西中新甘庄煤业有限责任公司
50.山西中新北辛窑煤业有限公司
51.山西中新上深涧煤业有限公司
52.山西中新小梁沟煤业有限责任公司
53.山西煤炭运销集团全羊头煤业有限责任公司
54.大同西沟龙尾沟煤业有限责任公司
55.山西浑源百川煤业有限公司
56.山西浑源东邦露天煤业有限责任公司
57.山西浑源金岷煤业有限责任公司
58.山西浑源恒山阳光煤业有限责任公司
59.山西浑源瑞风煤业有限责任公司
右下角,您点赞和在看
小编工资涨1毛

声明:内容来自网络,版权归原创者所有,本平台只提供分享和交流不作商业用途,如侵权请及时联系我们删除!