











作文一:自从有了那盏微光
初夏的傍晚,夕阳把教学楼的影子拉得颀长,晚风穿过香樟树的缝隙,送来一阵温热的草木气息。我趴在教室窗台上,指尖无意识地划过那本边角卷起的《唐诗选》,书页间忽然飘来淡淡的栀子花香 —— 那是隔壁班那个沉默女孩身上特有的味道。思绪瞬间倒带,回到了那个同样闷热的午后,是你,用一盏微光,点亮了我晦暗的中学时光。
初一刚入学,我性格孤僻,像个不合群的独行侠。我不喜欢参与课间的打闹,也不愿加入小组讨论,总是独来独往。在班里,我甚至找不到一个愿意一起去食堂吃饭的伙伴。我的中学时光,像是被蒙上了一层灰,单调而灰暗。
真正改变我的,是隔壁班的女孩,小语。
记得那是一个阴雨天,我因为忘带伞,被困在了图书楼的走廊里。看着同学们三三两两结伴离去,我只能缩在角落,心里懊恼又焦躁。就在这时,一把天蓝色的雨伞撑在了我的头顶。是小语,她湿漉漉地站在我身旁,轻声说:“一起走吧,顺路。”
一路上,我们很少说话,只有雨声和脚步声在空旷的校园里回荡。走到分岔路口,我正要道谢,她却突然停下脚步,从书包里掏出一支崭新的钢笔,递给我:“看你总是忘带文具,这支笔送你了。祝你在这盛大的花期里,写出属于自己的篇章。”
那支笔的笔杆上,刻着一朵小小的雏菊。在这个素不相识的女孩面前,我紧绷的防线瞬间崩塌了,眼眶瞬间湿润。原来,在我自顾自地封闭内心时,早已有人在默默关注着我的窘迫与孤独。
从那天起,我的中学时光有了色彩。
我开始试着走出自己的小世界,在文学社的活动中,不再总是躲在最后一排,而是鼓起勇气分享了自己写的小诗;在班级大扫除时,主动接过同学手里的水桶;在课间休息时,也会和同桌聊聊最近的趣事。
我不再觉得中学时光是枯燥的雨季。那盏蓝色伞影,就像一道微光,穿透了层层阴霾,让我的心里,住进了永不落幕的春季。
我终于明白,成长的路上,不是只有独自前行才叫坚强。学会接纳他人的善意,学会敞开心扉,才是遇见更好自己的关键。小语没有惊天动地的壮举,只是用一份小小的温暖,就让我懂得了分享与爱。
时光终将把我们推向不同的夏季,或许我们会去往不同的城市,看不同的风景。但我永远不会忘记,那个初夏的雨天,那把蓝色的雨伞,和那支刻着雏菊的钢笔。是你,让我从孤僻的独行侠,变成了温暖的发光体。自从有了你,我的中学时光,真的成了这世间最盛大、最动人的花期。
作文二:遇见更好的自己
深秋的风卷着碎雨,拍打在教室的玻璃窗上,留下一道道蜿蜒的水痕。教室里弥漫着粉笔灰和旧书的味道。我翻开那本泛黄的《古文观止》,指尖触碰到那一行行古老的文字,心里豁然开朗。回望这三年,正是因为沉浸在这书香里,我才遇见了那个从容、淡定的更好的自己。
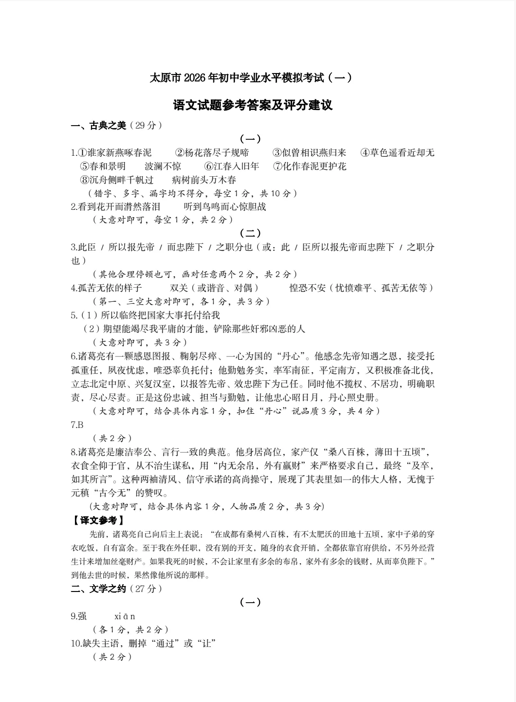
刚上初中时,我是个急脾气的 “急性子”。遇到一点小事就焦躁不安,考试失利便垂头丧气,在这个快节奏的校园里,我总是步履匆匆,却又倍感迷茫。我的中学时光,像一团乱麻,理不出头绪。
转机发生在学校的 “书香校园” 活动。班主任推荐我加入了读书社团,让我去图书馆整理旧书。在那个堆满尘埃的角落里,我发现了一本破旧的《东坡乐府》。
我翻开书,在一个安静的午后,细细品读苏轼的词句。“莫听穿林打叶声,何妨吟啸且徐行”,当读到这句词时,我仿佛瞬间被击中。那是一种怎样的心境啊!在风雨交加的路上,不惊慌,不抱怨,只管悠然前行。
合上书,我看着窗外的校园,忽然觉得,自己之前的那些烦恼、焦虑,是多么微不足道。我开始尝试在早读时,沉下心来朗读古文;在晚自习遇到难题时,不再烦躁地抓耳挠腮,而是像苏轼那样,换个角度,从容思考。
慢慢地,我变了。
我不再因为一次作业的失误而懊恼许久,因为我读懂了 “竹杖芒鞋轻胜马,谁怕?”;我不再因为别人的闲言碎语而耿耿于怀,因为我学会了 “且将新火试新茶,诗酒趁年华”。
我的中学时光,不再是焦虑的代名词,而是变成了一场静心的修行。在书香的熏陶下,我遇见了那个遇事不慌、从容淡定的自己。
成长不止是身体的拔节,更是心灵的修行。这三年的校园生活,让我明白,真正的遇见更好的自己,不是惊天动地的改变,而是在喧嚣中守住内心的宁静,在浮躁中保持平和的心境。
岁月终将把我们推向不同的夏季,我们或许会离开这熟悉的校园,或许会告别这段青葱岁月。但无论未来身在何方,我都会记得,在这间教室里,在书香墨韵中,我遇见了更好的自己。这三年的中学时光,如同一杯醇厚的茶,越品越香,而我,也不负这盛大的花期,奔赴属于自己的山海。
崔老师微信:15003429281(电话同号)
崔老师微信⬇️











冬日的午后,阳光斜斜地穿过玻璃窗,在书桌上投下一片暖融融的光斑。我摩挲着抽屉里那枚磨得发亮的铜钥匙,指尖触到冰凉的金属纹路,忽然想起奶奶的老木箱,想起那个藏在时光褶皱里的秘密——原来最好的礼物,从来不是橱窗里明码标价的精致,而是岁月沉淀的深情。
去年深秋,我迷上了手工皮具,吵着要买昂贵的进口皮革。奶奶却只是笑着摇头,从樟木箱底翻出一块暗红色的旧皮料:“这是你爷爷年轻时剩下的,比那些新料子有筋骨。”我撇撇嘴,嫌弃它色泽黯淡,边角还带着磨损的痕迹。奶奶却不恼,戴上老花镜,用顶针抵着针尾,一针一线地缝起来。阳光落在她花白的鬓角,针脚在皮料上蜿蜒成细密的河流,我忽然发现,她缝的不是皮包,而是把七十年的光阴都纳进了纹路里。
三个月后,当我终于完成那个歪歪扭扭的钥匙包时,奶奶送给我一个用旧皮料改制的小本子。封面是她用烧红的铁签烙出的梅花,内页用棉线装订,每一页都夹着干枯的银杏叶——那是我小学时和她一起捡的。“你爷爷说,老物件是有魂儿的。”她摩挲着本子边缘的毛边,“你看这皮子,越用越软,就像人和人的感情,得慢慢焐热。”
后来整理遗物时,我在木箱底层发现一沓泛黄的信纸,是爷爷年轻时写给奶奶的情书。其中一封写道:“今日得牛皮一方,欲为卿制书袋,虽粗陋,然心意拳拳。”原来那块旧皮料,藏着跨越半个世纪的浪漫。我忽然明白,奶奶给我的哪里是什么旧皮料,分明是把爷爷的爱、自己的念,还有对我的期盼,都揉进了这份“礼物”里。
如今每当我翻开那个本子,总能闻到淡淡的樟脑香。那些歪扭的针脚、干枯的叶片、褪色的字迹,都在诉说着:最好的礼物从不是转瞬即逝的惊艳,而是有人愿意把生命中最珍贵的时光,一针一线地缝进你的岁月里。它像一棵树,在时光里扎根生长,最终成为我们灵魂的荫蔽。
这枚铜钥匙依然在我抽屉里沉睡,但我知道,有些礼物早已超越了物质的形态。它们是流淌在血脉里的温暖,是刻在骨血中的记忆,是无论岁月如何冲刷,都能在心底泛起涟漪的——最好的礼物。
暮色四合,窗外的梧桐叶沙沙作响,我坐在书桌前,指尖拂过书架上那排泛黄的《唐诗三百首》,忽然想起十二岁那年的夏天——原来成长的丰盈,从来不是来自外界的喧嚣,而是书香浸润下,灵魂在寂静中拔节的声音。
那时我刚升入初中,成绩一落千丈,整日把自己关在房间里生闷气。妈妈没有责备我,只是在床头放了一本《小王子》。起初我只是随意翻看,却被那句“真正重要的东西,用眼睛是看不见的”击中。我开始在书页间夹上银杏叶,在空白处画下玫瑰与狐狸,渐渐发现,那些铅字竟像有魔力般,能抚平我内心的褶皱。
真正让我沉醉的,是爷爷的旧书柜。柜子里藏着线装的《史记》,书页间夹着爷爷年轻时做的批注,蝇头小楷工整有力。某个雨夜,我捧着《项羽本纪》读到“力拔山兮气盖世”,忽然被项羽的悲壮震撼。爷爷坐在一旁,用紫砂壶给我倒了杯茶:“读书要读进心里去,就像喝茶,得慢慢品。”那晚的雨声、茶香、墨香,混着历史的厚重,在我心里种下了对文字的敬畏。
后来我迷上了写诗,把心事都藏在分行里。有次考试失利,我在日记本上写下“长风破浪会有时”,却被同学嘲笑“假清高”。我哭着跑回家,爸爸却指着书架上的《李白传》说:“你看李白,一生坎坷,却把苦难都酿成了诗。”我翻开书,看到李白在月下独酌的身影,忽然明白,书香给我的不仅是知识,更是面对风雨的勇气。
如今我的书架上,从《诗经》到《百年孤独》,每一本书都像一位老友。它们教会我用“采菊东篱下”的淡然面对得失,用“天生我材必有用”的自信迎接挑战,用“世界以痛吻我,要我报之以歌”的豁达拥抱生活。那些在书香中沉淀的思考,早已化作我骨子里的从容。
成长的路上,我们总在追逐外界的掌声与鲜花,却忘了真正的丰盈,来自内心的充实。书香就像一场春雨,无声地滋润着生命的土壤,让那些曾经贫瘠的角落,也能开出思想的花。
