
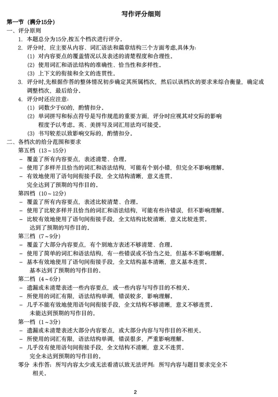
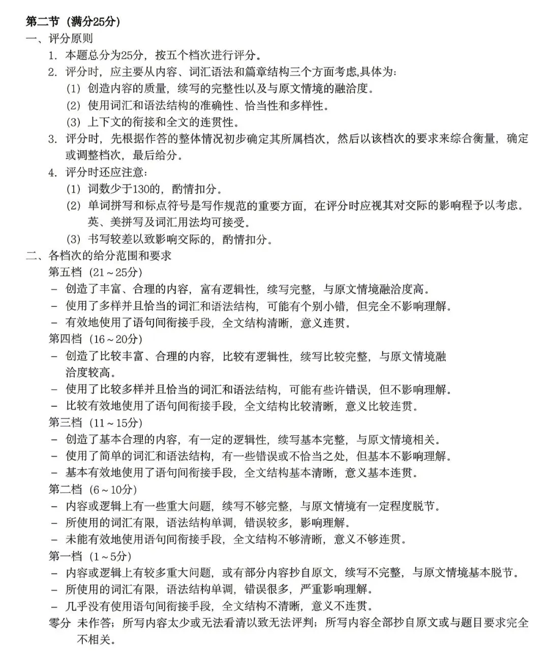
3月
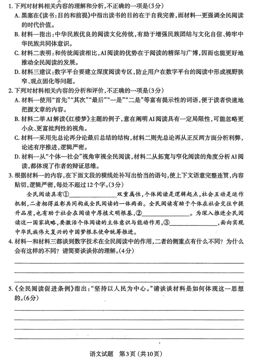
【安徽省江南十校】2026届高三综合素质检测‖全科(含听力音频)
【东北三省三校】东北师大附中、哈尔滨师大附中、辽宁省实验中学2026年高三第一次联合模拟考试‖全科(含听力音频)
【辽宁省名校联盟】2026届高三3月模拟考试‖全科(含听力音频)
【长郡二十校联盟】湖南省新高考教学教研联盟2026届高三年级3月联考‖全科
【炎德·英才大联考】湖南省长沙市雅礼中学2026届高三月考试卷(七)‖全科
【金太阳】江西省2026届高三年级下学期开学素养训练‖全科(含听力音频)
【黑龙江省哈尔滨市一中、六中】2026届高三年级二月阶段性测试(零模)‖全科
【四川省成都市第七中学】2026届高三下期开学考试‖全科(含听力音频)
【Z20名校联盟(浙江省名校新高考研究联盟)】2026届高三第二次联考‖全科
【重庆市第八中学】2025-2026学年度(下)高三年级入学考试‖全科(含听力音频)
2月
【浙江省七彩阳光、浙南名校、精诚联盟、金兰教育】2026届高三2月返校考‖全科(含听力音频)
【湖北省云学联盟】2026年高三年级2月阶段训练‖全科(含听力音频)
【常德一模】湖南省常德市2025-2026学年度上学期高三检测考试‖全科
【山西省临汾市】高三年级2025-2026学年度第一学期期末考试‖全科(含听力音频)
【山东省聊城市】2025-2026学年度第一学期高三期末教学质量检测‖全科
【晋中一模】山西省晋中市2026年2月高三年级适应性调研测试‖全科(含听力音频)
【金太阳】陕西省商洛市2025-2026学年第一学期高三期末考试‖全科
【合肥一模】安徽省2026年合肥市高三第一次教学质量检测‖全科
【炎德·英才大联考】湖南省长沙市长郡中学2026届高三月考试卷(六)‖全科(含听力音频)
【安徽省鼎尖联考】2026届高三过程性学科素质评价‖全科(含听力音频)
【炎德·英才大联考】湖南省长沙市一中2026届高三月考试卷(六)‖全科
【衡水金卷】陕西省2026届高三年级2月教学质量检测‖全科(含听力音频)
【炎德·英才大联考】湖南省长沙市雅礼中学2026届高三月考试卷(六)‖全科
【河北省神州智达】2025-2026高三巩固训练‖语文、数学、物理、化学、生物学、历史、思想政治、地理
【金太阳】江西省2025-2026学年高三年级上学期学科期末素养训练‖全科(含听力音频)
【四川省成都市第七中学】2026届高三上期期末考试‖全科(含听力音频)
【九师联盟】2025~2026学年高三核心模拟卷(中)‖全科(二)
【青桐鸣】普通高中2025-2026学年(上)高三年级期末考试‖全科
【金太阳】河北省2026届高三(上)学业水平调研‖全科(含听力音频)
【茂名一模】广东省2026年茂名市高三年级第一次综合测试‖全科
【金科大联考】河北省2026届高三2月联考‖语文、数学、英语、物理、生物学、历史、地理、思想政治
↓点击阅读↓
语文 数学 英语









































1月
【江苏省常州市】2025-2026学年第一学期高三期末质量调研‖全科(含听力音频)
【重庆康德一诊】2026年普通高等学校招生全国统一考试‖全科(含听力音频)
【湖北省武汉市武昌区】2026届高三年级上学期期末质量检测‖全科(含听力音频)
【上饶一模】江西省上饶市2026届高三年级第一次高考模拟考试‖全科(含听力音频)
【湖北省】2026届高三元月调考第二次联考‖全科(含听力音频)
【天一大联考·怀化一模、衡阳二模、张家界一模、湘西州一模】湖南省2026届高三1月期末联考‖全科(含听力音频)
【大湾区一模】广东省2026届大湾区普通高中毕业年级联合模拟考试(一)‖全科
【孝感一模】湖北省孝感市2026届高三年级第一次统一考试‖全科(含听力音频)
【江西省五市十校协作体】2025-2026学年度上学期高三阶段性作业‖全科(含听力音频)
【吉林二调】吉林省吉林地区普通中学2025-2026学年度高中毕业年级第二次调研测试‖全科
【绵阳二诊B卷】四川省“元三维大联考”2026届高三第二次诊断考试‖全科(含听力音频)
【重庆市巴蜀中学】2026届高三1月一模考试(月考卷六)‖全科(含听力音频)
【南京、盐城一模】江苏省盐城市、南京市2025-2026学年度第一学期高三期末调研测试‖全科(含听力音频)
【山东省烟台市】2025-2026学年度第一学期高三期末学业水平诊断‖全科(含听力音频)
【绵阳二诊】四川省绵阳市2026届高三第二次诊断性考试‖全科
【天一大联考】安徽省2026届高三1月联考‖全科(含听力音频)
【琢名小渔】河北省邢台市2026届高三年级上学期模拟考试(一)‖语文、数学、物理、化学、生物学、历史、思想政治、地理
【金太阳】河北省“五个一”名校联盟2026届高三1月联考‖全科
【辽宁协作校】2025-2026学年度上学期期末考试高三试题‖全科
【上进联考】江西省2026届高三年级1月测试‖全科(含听力音频)
【大连一模】辽宁省2026年大连市高三双基模拟考试‖全科(含听力音频)
【安徽省县域合作共享联盟】2025-2026学年第一学期高三期末质量检测‖全科(含听力音频)
【湖北省荆州市(荆门市、宜昌市)】2026届高三元月质量检测‖全科(含听力音频)
【沈阳一模】辽宁省2026年沈阳市高三年级教学质量监测(一)‖全科(含听力音频)
【安徽省合肥一中】2026届高三1月考试‖全科(含听力音频)
【炎德·英才大联考】湖南省长沙市雅礼中学2026届高三月考试卷(五)‖全科
【辽宁省名校联盟】2026届高三年级上学期期末质量检测‖全科(含听力音频)
【河北省NT名校联合体】2025-2026学年第一学期高三年级检测题‖全科
【山西省三晋卓越联盟】2025-2026学年高三1月质量检测卷‖全科
【新乡、安阳、鹤壁一模】河南省三市2026届高三模拟练习‖全科
【字节精准教育联盟】四川2026年普通高等学校招生全国统一考试·第二阶段学情调研测试‖语文、数学、物理、化学、生物、历史、政治、地理
【宝鸡一模】陕西省2026年宝鸡市高考模拟检测试题(一)‖全科
【高考模拟调研康德卷(二)】重庆市2026年普通高等学校招生全国统一考试‖全科(含听力音频)
【金太阳】2025-2026年度上学期河南省高三年级第四次联考‖全科
【安徽省六校教育研究会】2026年元月高三素质检测考试‖全科(含听力音频)
【黑龙江省哈尔滨市第六中学校】2026届高三上学期期末考试‖全科(含听力音频)
【衡水金卷先享题】2025-2026学年高三第一学期期末一考试‖语文、数学、英语、物理、生物、历史、思想政治、地理
【百师联盟】2025-2026学年高三年级上学期期末考试‖全科(含听力音频)
【炎德·英才大联考】湖南省长沙市一中2026届高三月考试卷(五)‖语文、数学、英语、物理、化学、历史、思想政治、地理
【豫西北教研联盟(许平济洛)】河南省2025-2026学年高三年级1月质量检测‖全科
【高考模拟调研康德卷(一)】重庆市2026年普通高等学校招生全国统一考试‖全科(含听力音频)
【湖南省佩佩教育战略合作学校】2026届高三第二次联考卷‖全科
【河北省NT20名校联合体】2026届高三年级1月质检考试‖全科
【郑州一模】河南省郑州市2026年高中毕业年级第一次质量预测‖全科(含听力音频)
【金太阳】湖南省市、县级优质高中协作体2026届高三元月联考‖全科
【炎德·英才·名校联考联合体】湖南省2026届高三年级1月联考‖全科(含听力音频)
【重庆市南开中学】2026届高三第五次质量检测‖全科(含听力音频)
12月
【九师联盟】2026届高三12月质量检测‖全科(含听力音频)
【湖北省荆州中学】2025-2026学年高三上学期12月月考‖全科
【河北省邢台市】2025-2026学年高三(上)第三次月考‖全科
【澄宜六校联盟】江苏省无锡市2026届高三年级12月学情调研试卷‖全科(含听力音频)
【金太阳】河南省2025-2026年度上学期高三年级第三次联考‖全科
【北斗星盟】浙江省2026届高三年级12月联考‖英语(含听力音频)、物理、化学、生物学、历史、思想政治、地理
声明:所有图文仅供参考交流使用,版权归原作者所有,如有侵权烦请告知,我们会立即删除并表示歉意。