今天给大家分享一篇优质且性价比贼高(这肯定指各位忙碌的临床人最有利的方式,大部分分析基于公共数据库完成,且逻辑条理连贯,大家也能抄作业)的网药顶刊文章,顶刊就不卖关子了,就是Phytomedicine上的文章,一起看看太原理工大这篇文章是怎么做的吧?
思路,整体采用单细胞+模型构建+网药+分子对接+分子动力学模拟+体内外验证的框架,下面生信港带大家详细梳理思路~
研究详细梳理
目标:构建基因风险模型,筛选与PDAC耐药性相关的靶点,并验证七叶内酯(Esculin)对耐药性的影响。
(1)scRNA-seq分析:基于PDAC患者的公共单细胞转录组数据,筛选出20个关键驱动基因;通过一致性聚类将PDAC患者分为两个亚型(C1和C2),并分析其在免疫浸润模式和总生存结果上的差异,发现C1亚型患者的总生存率显著低于C2亚型,表明C1亚型具有更差的预后。

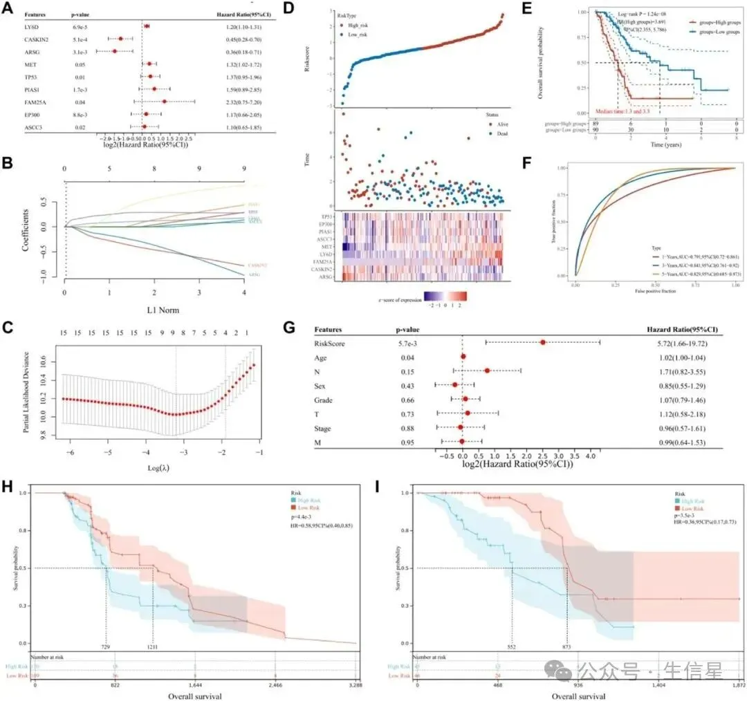
(2)基因风险模型构建:通过Cox回归分析评估20个关键基因的预后价值,发现其中9个基因(TP53、EP300、PIAS1、ASCC3、MET、LY6D、FAM25A、CASKIN2、ARSG)与OS显著相关,构建了风险模型。

(3)网络药理学+分子对接分析:探究七叶内酯与关键基因编码的蛋白质(如TP53、EP300和PIAS1)之间的潜在靶向关系,构建了四种中药成分(Viola yedoensis、Euphorbia lunulata、Citrus limon、Melilotus suaveolens)与TP53、EP300、PIAS1蛋白之间的网络模型,发现这些中药成分与三个关键蛋白之间存在复杂的相互作用,表明它们可能通过多种途径影响PDAC的生物学过程。分子对接分析显示,七叶内酯对这三个关键蛋白均表现出较高的结合亲和力,表明其可能通过多靶点机制发挥抗PDAC作用。

(4)分子动力学模拟:分子动力学模拟结果显示七叶内酯与TP53、EP300、PIAS1蛋白的结合在模拟过程中表现出良好的稳定性和热力学特性,具体的氢键相互作用和残基灵活性分析进一步证实了七叶内酯与这些关键蛋白结合的稳定性和潜在作用机制。

(5)体内外验证:结果显示七叶内酯能够显著降低PDAC细胞中TP53、EP300和PIAS1的蛋白表达,增强吉西他滨的抗肿瘤效果(体外);在耐药性PDAC小鼠模型中,七叶内酯与吉西他滨联合治疗显著抑制肿瘤生长,降低耐药性(体内)。
(6)结论:七叶内酯作为一种多靶点天然化合物,能够通过下调TP53、EP300和PIAS1蛋白表达来克服PDAC的化疗耐药性。

全文看完,生信港不禁发出感叹,好一篇优质的网药文章啊,靶点筛选部分涉及到热门技术单细胞,模型构建方面少不了机器学习,当然网药也上的高配(分子对接及动力学模拟都有),再加上最后体内外实验的验证,就问这不发双一区top,什么思路来发?而且大部分分析都是基于公共数据库完成的,这说明什么?当然是大家抄起作业来更方便啊,所以别含糊,直接行动抄起来,当然单细胞、分子动力学模拟等较复杂分析搞不定的话直接下方滴滴生信港,这对百人硕博团队来说可是小菜一碟!